Ersatzteilnummer 09364-05005 wo genau???
Ersatzteilnummer 09364-05005 wo genau???
Hallo!
Ich baue gerade den Motor für meine 2. Katana(1100) auf und habe ein kleines Problem.
Wo ganau im Kurbelgehäuse sitzt die Teilenummer 09364-05005.
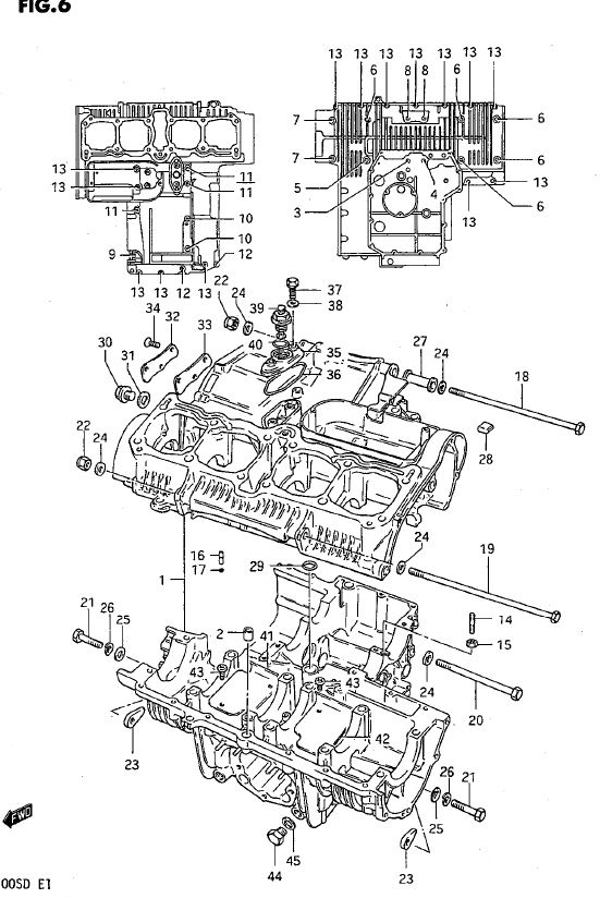
Nr.16 auf der Explosionszeichnung.
Ich habe das kleine Teil schon gesucht wie ein Blöder.Hab es beim Zerlegen auch nicht ausgebaut und schon geguckt wo es hingehört,aber irgendwie noch nicht die Lösung gefunden.Habe eigentlich gute Augen,aber scheinbar wird das mit zunehmendem Alter nicht besser.
Wäre super wenn mir da jemand weiterhelfen kann.Bilder wären natürlich auch super.
Dankeschön!!!!!!!
Gruß Bernd
Ich baue gerade den Motor für meine 2. Katana(1100) auf und habe ein kleines Problem.
Wo ganau im Kurbelgehäuse sitzt die Teilenummer 09364-05005.
Nr.16 auf der Explosionszeichnung.
Ich habe das kleine Teil schon gesucht wie ein Blöder.Hab es beim Zerlegen auch nicht ausgebaut und schon geguckt wo es hingehört,aber irgendwie noch nicht die Lösung gefunden.Habe eigentlich gute Augen,aber scheinbar wird das mit zunehmendem Alter nicht besser.
Wäre super wenn mir da jemand weiterhelfen kann.Bilder wären natürlich auch super.
Dankeschön!!!!!!!
Gruß Bernd
Re: Ersatzteilnummer 09364-05005 wo genau???
Das ist das Teil was in dem Öl Kanal bei der Kurbelwelle beim Rollenlager aussen steckt (Zuendungsseite).
Sie mal in jede Kurbelwellen Schale wo das Loch für die Ölversorgung ist du wirst merken in einem steckt so ein Messing teil drinn und das ist seine Nummer 16 .Wenn das Teil nicht beschädigt ist oder extrem verstopft muss du es nicht wechseln.
Gesendet von meinem ALCATEL ONE TOUCH 7047D mit Tapatalk
Sie mal in jede Kurbelwellen Schale wo das Loch für die Ölversorgung ist du wirst merken in einem steckt so ein Messing teil drinn und das ist seine Nummer 16 .Wenn das Teil nicht beschädigt ist oder extrem verstopft muss du es nicht wechseln.
Gesendet von meinem ALCATEL ONE TOUCH 7047D mit Tapatalk
Re: Ersatzteilnummer 09364-05005 wo genau???
Das hört sich doch sehr gut an.Da werde ich morgen gleich mal nachsehen.
Vielen Dank.
Gruß Bernd
Vielen Dank.
Gruß Bernd
Wer ist online?
Mitglieder in diesem Forum: 0 Mitglieder und 2 Gäste